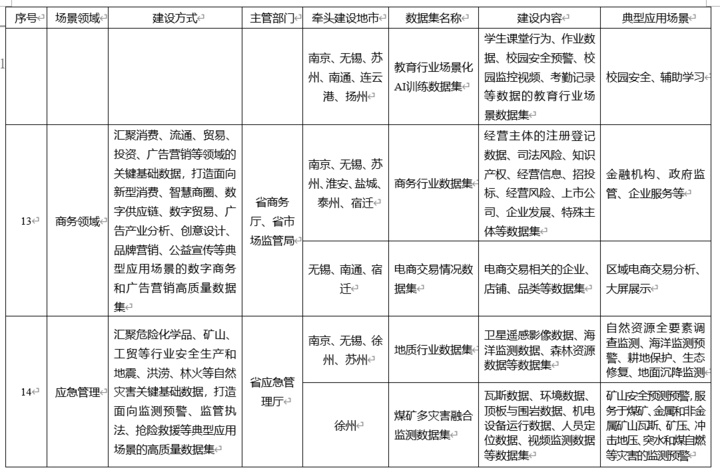
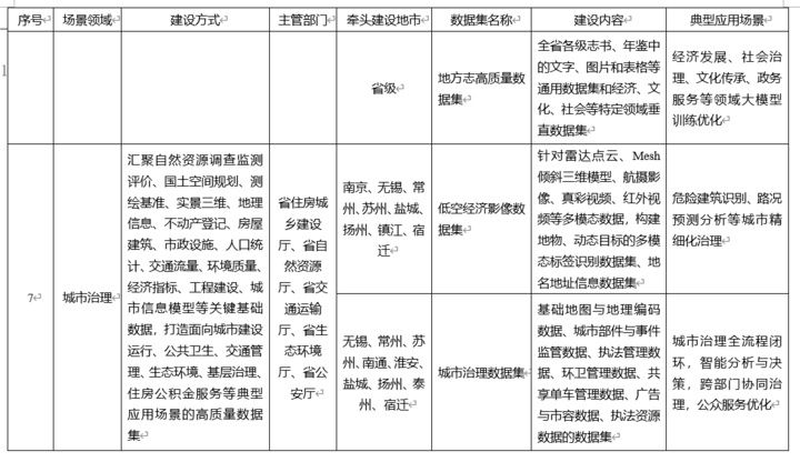
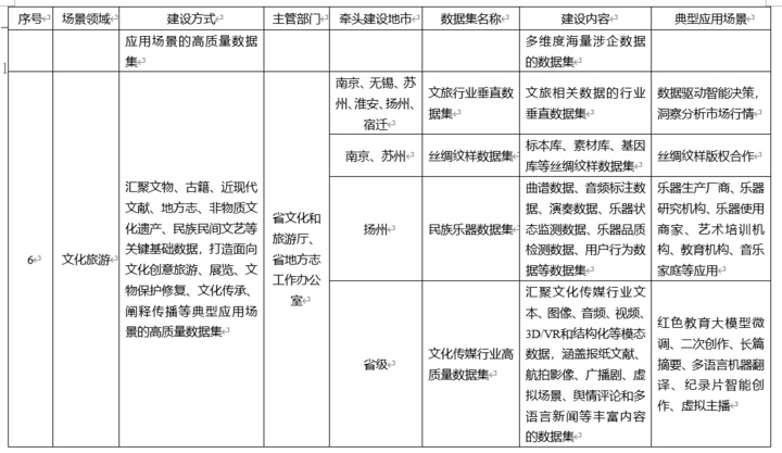
高质量数据集该怎么建?有关部门带头干给你看!江苏近日发布了高质量数据集重点领域首批建设清单,通过在重点领域内搭建高质量数据集“创新场景”,助力人工智能大模型技术创新、场景应用和产业生态繁荣。
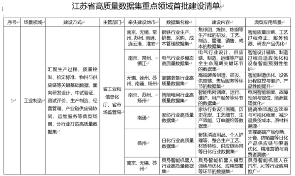
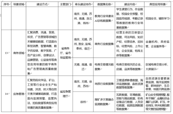
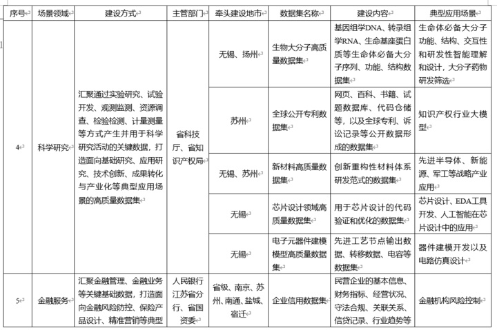
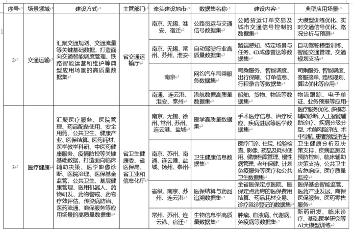
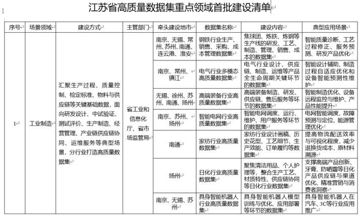
首批建设清单,锚定江苏数据富集领域及创新领域发力。清单共涉及工业制造、交通运输、医疗健康、科学研究、金融服务、文化旅游、城市治理、人力资源、绿色低碳、农业农村、智慧能源、教育教学、商务领域、应急管理、气象服务、公共安全16个重点领域,以及除上述重点领域外,通用大模型、数据跨境、政务服务等其他领域的高质量数据集。
这些高质量数据集重点场景领域,将如何改变百姓生活、切实提升群众幸福指数?
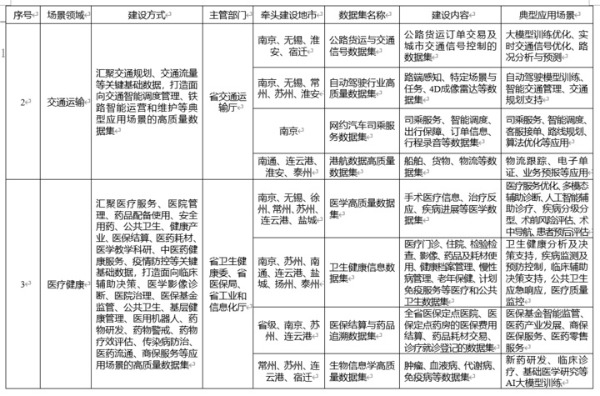
记者了解到,以医疗健康领域的“卫生健康信息数据集”为例,这个综合了医疗门诊、住院、检验检查、影像、药品及耗材使用、健康档案管理、慢性病管理、老年保健等医疗和公共卫生功能于一体的数据集,将对我省卫生健康分析及决策支持、疾病监测及预防控制、临床辅助决策支持、公共卫生应急响应、医疗质量监控提供“智慧支撑”。
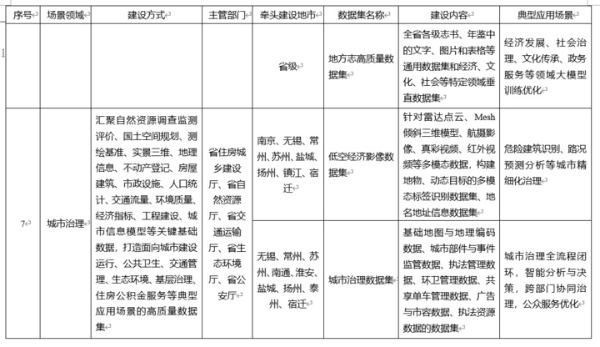
在城市治理领域,“低空经济影像数据集”,构建多模态标签识别数据集、地名地址信息数据集,实施危险建筑识别、路况预测分析等精细化治理。
“人力资源社会保障行业数据集”,汇集个人社保缴纳信息、企业社保缴纳信息、职业资格证书信息、劳动仲裁信息、劳动监察信息的数据集,赋能公共服务精准惠民、信用评价。
"12345热线高质量数据集”,则提供了智能派单、紧急事件识别、政策效果追踪、数据开放服务等创新应用。
据悉,首批建设清单的发布,有望加速推动江苏相关重点领域高质量数据集的开放、共享、流通,赋能交通、医疗、教育等行业大模型,工业、农业、政务等领域大模型训练和应用,赋能江苏经济社会高质量发展。











